
Transform any YouTube video into an interactive concept map in ~60 seconds. Paste a URL → AI extracts concepts → Get an interactive graph showing how ideas connect. Click nodes for summaries, drag to rearrange, save layouts. Perfect for visual learners and students organizing research. Tech: Next.js, Claude (Anthropic), D3.js, Neon Postgres Try free: 5 diagrams, then pay-as-you-go (~$0.04/diagram)see more
Founder
Screenshots









About
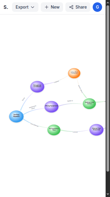
Are you tired of endless note taking while watching educational YouTube videos, only to end up with disorganized scribbles that don't truly capture the flow of complex ideas? Imagine transforming that passive viewing experience into an active, engaging learning session with virtually no effort. That is the power of Daigram. This innovative tool takes any YouTube link you provide and, in about a minute, converts the entire video's content into a beautiful, interactive concept map. It uses advanced artificial intelligence to intelligently dissect the video, identifying key concepts and mapping out the precise relationships between them. Instead of just watching, you are instantly presented with a visual blueprint of the information. You can click on any node within the map to pull up a concise summary of that specific point, allowing you to dive deeper exactly when you need to, or you can simply drag and drop elements around to build your own personalized mental model of the subject matter. It’s the ultimate organizational superpower for anyone serious about retaining what they learn.
Daigram is fundamentally changing how students, researchers, and lifelong learners process dense information. Think about organizing a complex history lecture or breaking down a detailed technical tutorial; traditional methods often fail to show the connections that truly matter. Our technology, powered by cutting-edge AI like Claude and rendered with dynamic visualization libraries like D3.js, ensures that the resulting graph isn't just a static image, but a living document you can manipulate. You can save your unique layout, revisit it later, and immediately pick up where you left off. This is far beyond simple transcription; it’s about understanding structure and context at a glance. Whether you are studying for a major exam, trying to grasp a new programming framework, or synthesizing research for a big project, Daigram turns hours of review into minutes of intuitive exploration.
We believe powerful learning tools should be accessible to everyone. That is why we offer a generous free tier, allowing you to create up to five diagrams to truly experience the transformation firsthand. Once you see how effectively Daigram organizes your knowledge, our simple pay-as-you-go model ensures you only pay a nominal fee for each additional diagram created, keeping costs low and value high. Stop letting valuable information slip away in linear video formats. Embrace a visual, interconnected way of learning that respects your time and maximizes your comprehension. Daigram is your personal AI research assistant, ready to map the world’s knowledge for you, one YouTube video at a time.