
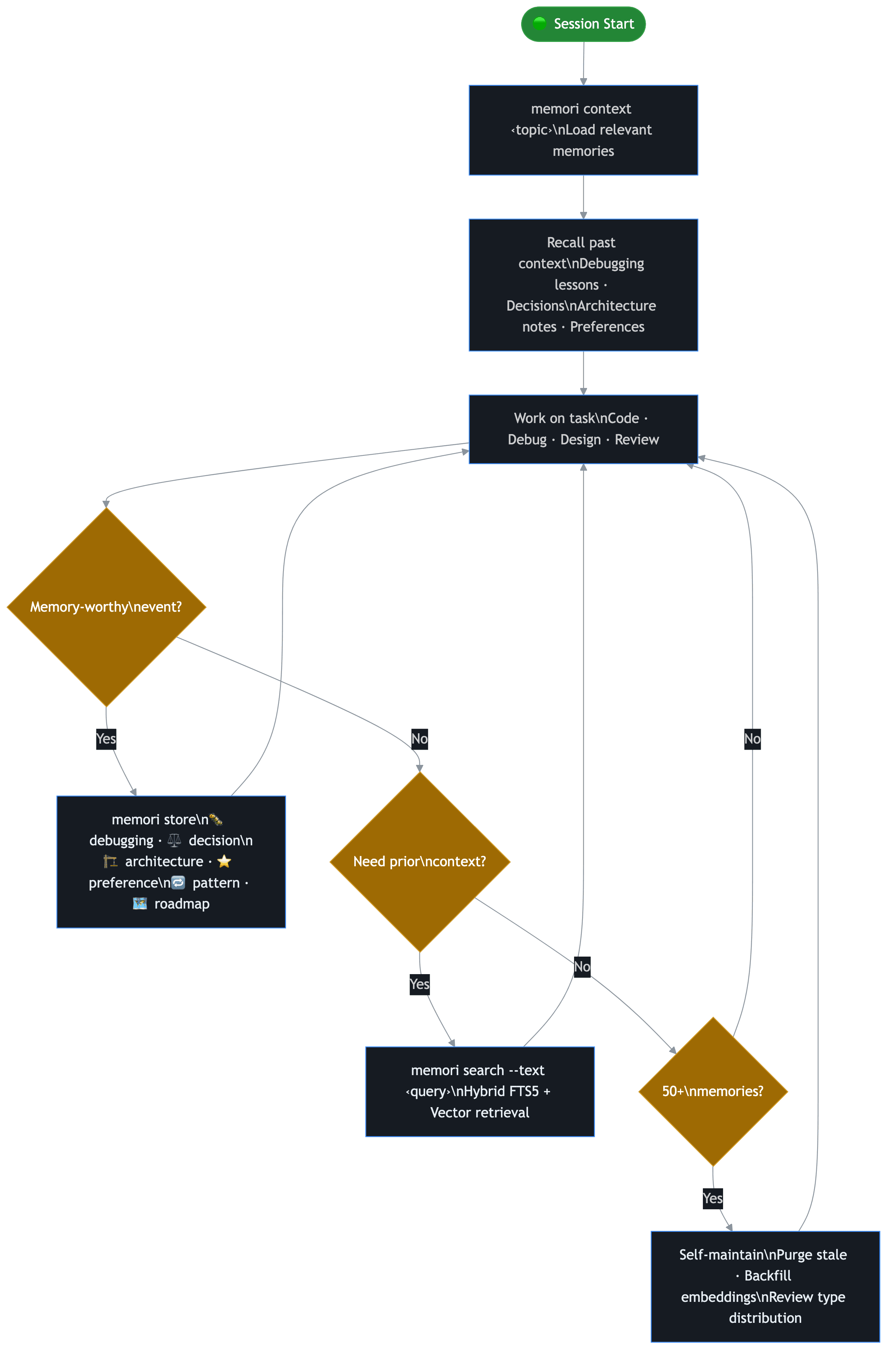
AI coding agents forget everything between sessions. I built Memori -- a Rust-powered persistent memory layer that fits in a single SQLite file. 43µs reads. Zero API keys. Zero cloud. Zero config. Open source, MIT licensed. github.com/archit15singh/memori
Founder
Screenshots


About
Imagine building sophisticated AI coding agents that actually remember what they learned from the last session, the complex context of your project, or the specific preferences you set up yesterday. That's the core promise of Memori. Too often, the power of modern AI is hampered by its inherent statelessness; agents start fresh every time you boot them up, leading to frustrating repetition and lost productivity. Memori solves this fundamental problem by providing a lightning-fast, persistent memory layer specifically engineered for these advanced applications. Built entirely in Rust, this solution leverages the speed and reliability of the language to ensure that context retrieval doesn't become a bottleneck. We’ve managed to pack this robust memory system into a single, easily manageable SQLite file, meaning your entire agent history and knowledge base stays local, secure, and incredibly fast to access. This isn't just about saving data; it's about enabling continuity and true intelligence in your automated workflows, ensuring your AI truly learns and evolves over time, session after session.
What truly sets Memori apart is its commitment to simplicity and performance without the overhead of external services. Forget wrestling with complex cloud configurations, managing API keys, or dealing with subscription costs just to keep your agent state alive. Memori operates completely offline, offering read speeds measured in mere microseconds, which is crucial when you need instantaneous recall during active coding or problem-solving. This local-first approach gives you complete control over your data, adhering to the highest standards of privacy and security. Because it is open source and distributed under the permissive MIT license, you are free to inspect the code, customize it to your exact needs, or integrate it seamlessly into any commercial or personal project without hesitation. It’s designed for developers who value speed, sovereignty, and straightforward integration, turning ephemeral AI interactions into a lasting, cumulative knowledge base.
For those developing the next generation of AI coding assistants or specialized automation tools, Memori acts as the essential backbone, bridging the gap between powerful large language models and practical, long-term utility. It transforms a temporary tool into a reliable partner. By eliminating the friction associated with managing external state and delivering performance that rivals dedicated database solutions, Memori allows you to focus entirely on the intelligence layer of your application. If you are serious about creating AI agents that offer continuous, context-aware assistance, leveraging a fast, zero-config, persistent memory solution like Memori is the logical next step to unlock their full potential and make every interaction meaningful.